按 Enter 到主內容區
:::
回首頁
網站導覽
主任信箱
常見問題
回輔導會
全文檢索:
您的瀏覽器不支援javascript
請點選
全站搜尋
來使用網站搜尋功能。
關於榮家
認識家區
主任介紹
主任信箱
組織沿革
大事紀
組織架構
職掌與電話
交通與位置
訊息公告
最新消息
活動訊息
重要公告
肯定本家服務
採購專區
捐贈資訊
便民措施
資訊公開
服務介紹
服務規範
服務特色
服務類型
服務內容
服務成果
下載專區
入住申請資訊
入住條件
收費標準
健檢項目
床位資訊
預約參觀
榮家生活圈
風土民情
醫療保健
長照服務
觀光旅遊
衛教園地
活動花絮
家區影音
活動剪影
人瑞剪影
相關連結
本會所屬機構
本會相關連結
其他相關連結
:::
現在位置
:
首頁
>
訊息公告
>
最新消息
友善列印
回上一頁
當script無法執行時,可按鍵盤
alt
+
←
回到上一頁,或點選瀏覽器提供的上、下頁功能
推到:
當script無法執行時,可按此
連結
分享
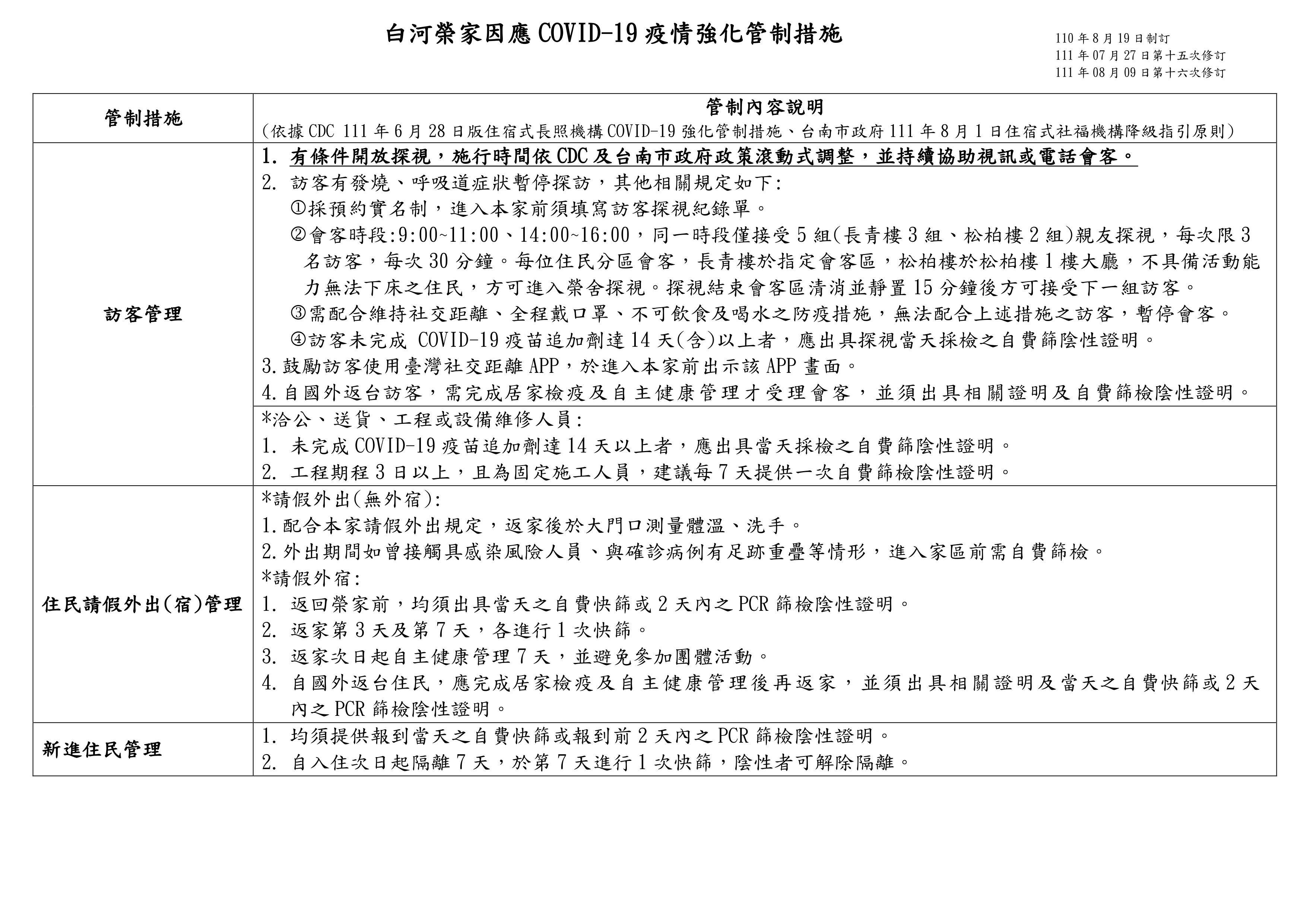
強化管制措施1110809
發布日期:
111-08-11
發布單位:
白河榮譽國民之家
點閱次數:
935
最近更新日期:
111-08-11
TAB標籤效果,如不執行不影響您資料瀏覽
:::
關於榮家
認識家區
主任介紹
主任信箱
組織沿革
大事紀
組織架構
職掌與電話
交通與位置
訊息公告
最新消息
活動訊息
重要公告
肯定本家服務
採購專區
捐贈資訊
便民措施
資訊公開
服務介紹
服務規範
服務特色
服務類型
服務內容
服務成果
下載專區
入住申請資訊
入住條件
收費標準
健檢項目
床位資訊
預約參觀
榮家生活圈
風土民情
醫療保健
長照服務
觀光旅遊
衛教園地
活動花絮
家區影音
活動剪影
人瑞剪影
相關連結
本會所屬機構
本會相關連結
其他相關連結