按 Enter 到主內容區
:::
回首頁
網站導覽
處長信箱
常見問答
回輔導會
全文檢索:
您的瀏覽器不支援javascript
請點選
全站搜尋
來使用網站搜尋功能。
關於本處
處長介紹
處長信箱
組織沿革
組織架構
職掌與電話
服務處導覽
服務區與服務站
交通與位置
訊息公告
最新消息
就業資訊
職訓專區
就學專區
採購專區
便民措施
銀髮資源區
消保專區
恩澤榜專區
主要服務
在地生活
在地即時訊息
熱門景點導覽
當地優惠資訊
便民服務
線上申辦及查詢
下載專區
優惠專區
資訊公開
影音專區
宣導影片
活動剪影
人瑞剪影
相關連結
本會所屬機構
本會相關連結
其他相關連結
:::
現在位置
:
首頁
>
訊息公告
>
最新消息
友善列印
回上一頁
當script無法執行時,可按鍵盤
alt
+
←
回到上一頁,或點選瀏覽器提供的上、下頁功能
推到:
當script無法執行時,可按此
連結
分享
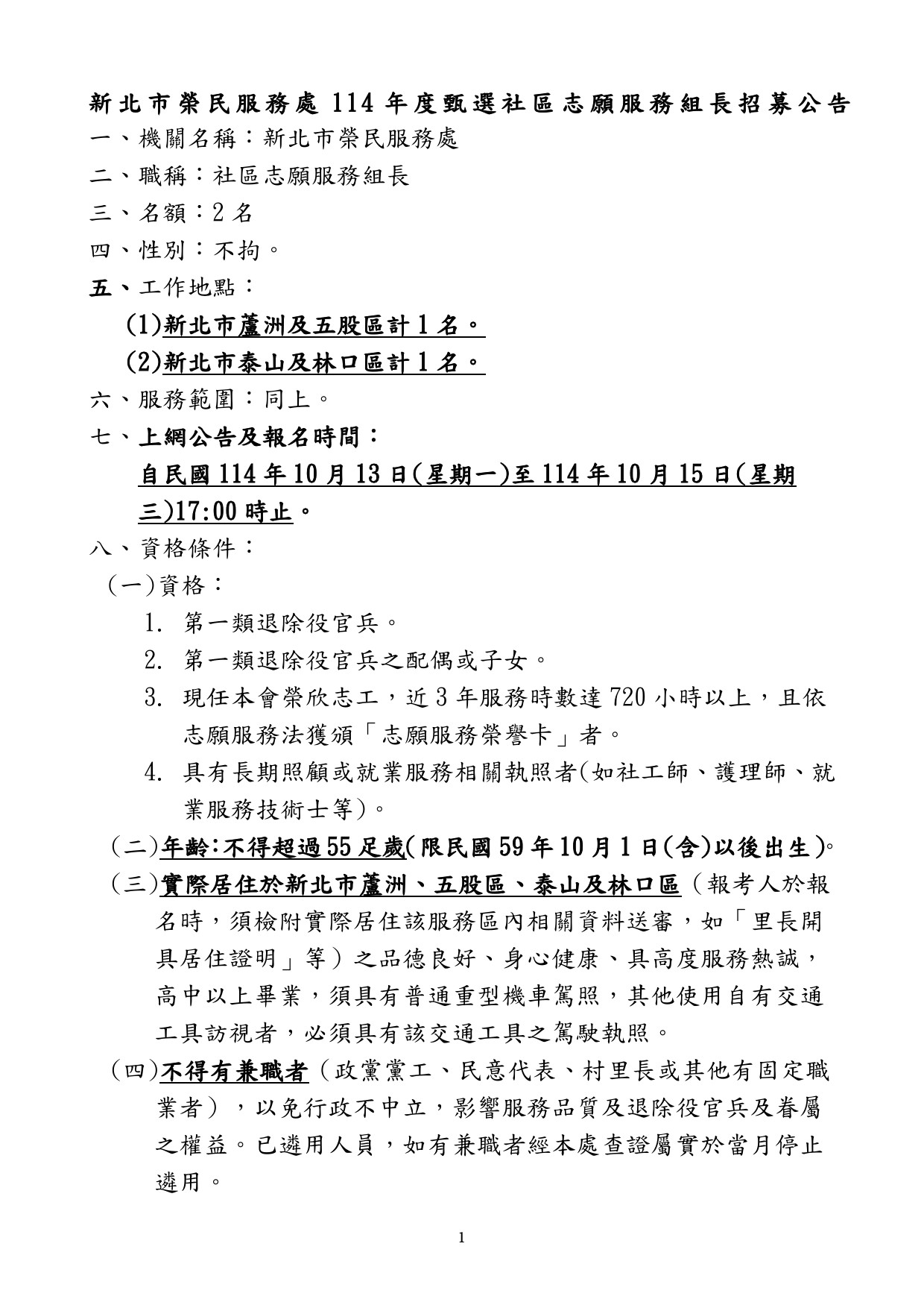
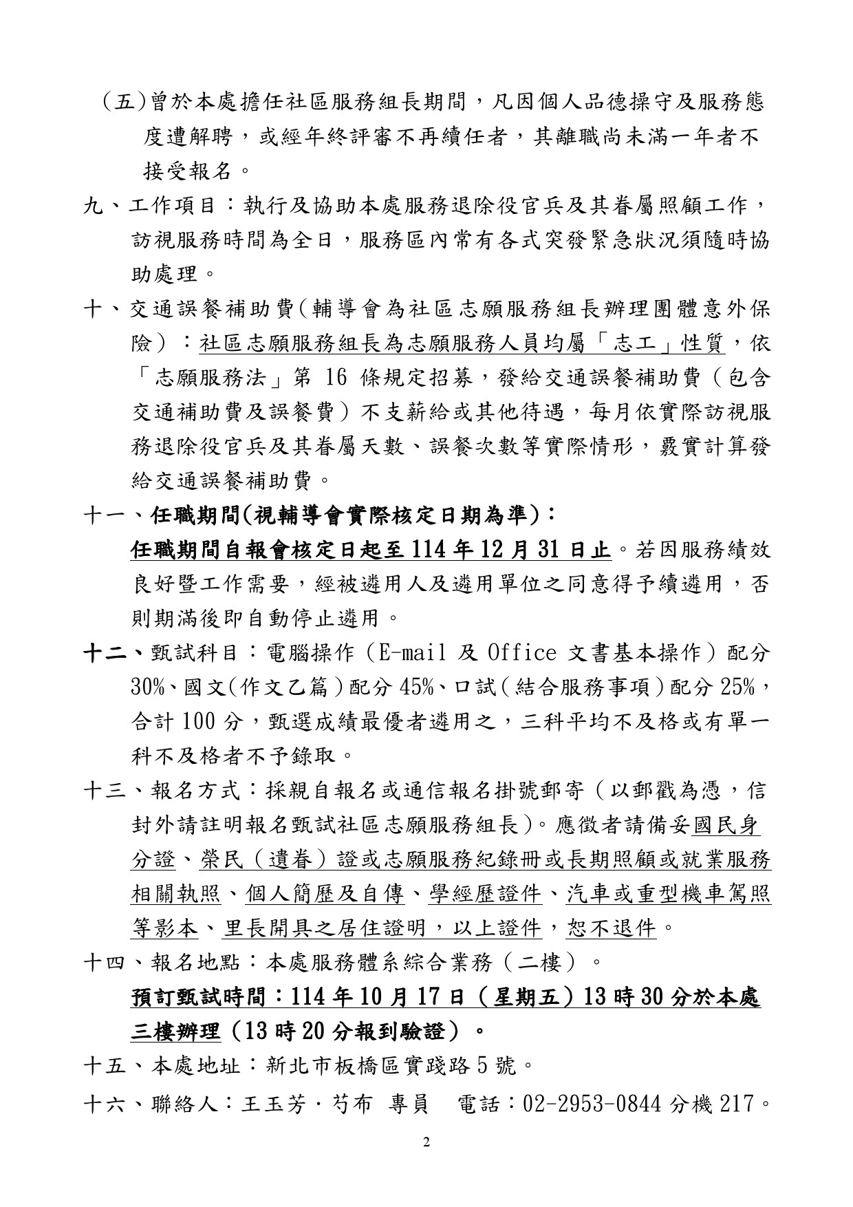
社區志願服務組長招募公告
發布日期:
114-10-13
發布單位:
新北市榮民服務處
附件下載
附件-居住證明.pdf
(下載次數:10次)
點閱次數:
74
最近更新日期:
114-10-13
TAB標籤效果,如不執行不影響您資料瀏覽
:::
關於本處
處長介紹
處長信箱
組織沿革
組織架構
職掌與電話
服務處導覽
服務區與服務站
交通與位置
訊息公告
最新消息
就業資訊
職訓專區
就學專區
採購專區
便民措施
銀髮資源區
消保專區
恩澤榜專區
主要服務
在地生活
在地即時訊息
熱門景點導覽
當地優惠資訊
便民服務
線上申辦及查詢
下載專區
優惠專區
資訊公開
影音專區
宣導影片
活動剪影
人瑞剪影
相關連結
本會所屬機構
本會相關連結
其他相關連結