榮民及眷屬擔任「公司、行號負責人健保投保須知」
按全民健康保險法第10條及第11條規定略以,「雇主及自營業主」為第1類第4目被保險人,第1類至第3類被保險人不得為第6類被保險人,具有被保險人資格者,並不得以眷屬身分投保。 如有榮民、眷屬及遺眷家戶代表擔任公司代表人或商業(工廠)負責人(以經濟部商工登記資料為主),即不得以健保第6類第1目被保險人之身分投保。爰榮民、眷如未有實際擔任上開代表(負責)人或無營業事實者,請轉知儘速移轉代表(負責)人、辦理公司(商業)歇業或註銷營業登記。
|
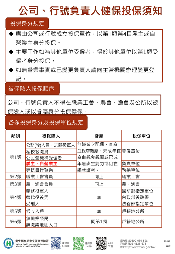
榮民及眷屬擔任「公司、行號負責人健保投保須知」
按全民健康保險法第10條及第11條規定略以,「雇主及自營業主」為第1類第4目被保險人,第1類至第3類被保險人不得為第6類被保險人,具有被保險人資格者,並不得以眷屬身分投保。 如有榮民、眷屬及遺眷家戶代表擔任公司代表人或商業(工廠)負責人(以經濟部商工登記資料為主),即不得以健保第6類第1目被保險人之身分投保。爰榮民、眷如未有實際擔任上開代表(負責)人或無營業事實者,請轉知儘速移轉代表(負責)人、辦理公司(商業)歇業或註銷營業登記。
|