- 推到:
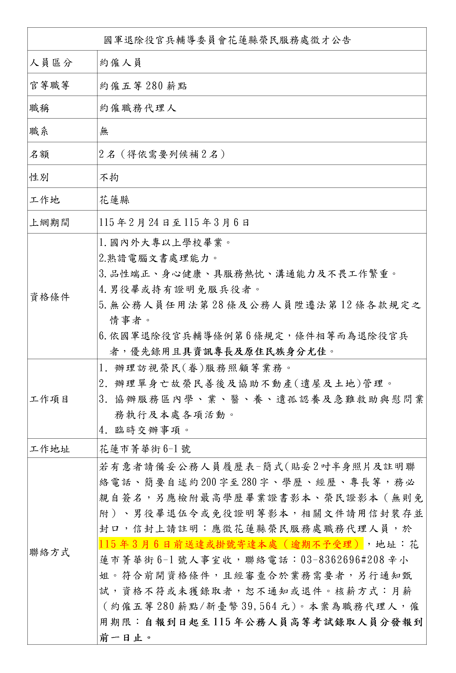
【國軍退除役官兵輔導委員會花蓮縣榮民服務處徵才公告】
-
發布日期:115-02-25
-
發布單位:花蓮縣榮民服務處
 職代2名 1150224-0306
【國軍退除役官兵輔導委員會花蓮縣榮民服務處徵才公告】
一、職 稱:約僱職務代理人
二、名 額:2名(得依需要列候補2名)
三、有效期間:115年2月24日至115年3月6日
四、資格條件:
(一) 國內外專科以上學校畢業。
(二) 熟諳電腦文書處理能力。
(三) 品性端正、身心健康、具服務熱忱、溝通能力及不畏工作繁重。
(四) 男役畢或持有證明免服兵役者。
(五) 無公務人員任用法第28條及公務人員陞遷法第12條各款規定之情事者。
(六) 依國軍退除役官兵輔導條例第6條規定,條件相等而為退除役官兵者,優先錄用且具資訊專長及原住民族身分尤佳。
五、工作項目:
(一) 辦理訪視榮民(眷)服務照顧等業務。
(二) 辦理單身亡故榮民善後及協助不動產(遺屋及土地)管理。
(三) 協辦服務區內學、業、醫、養、遺孤認養及急難救助與慰問業務執行及本處各項活動。
(四) 臨時交辦事項。
六、工作地址:花蓮市菁華街6-1號
七、聯絡方式:
若有意者請備妥公務人員履歷表-簡式(貼妥2吋半身照片及註明聯絡電話、簡要自述約200字至280字、學歷、經歷、專長等,務必親自簽名,另應檢附最高學歷畢業證書影本、榮民證影本(無則免附)、男役畢退伍令或免役證明等影本,相關文件請用信封裝存並封口,信封上請註明:應徵花蓮縣榮民服務處職務代理人員,於115年3月6日前送達或掛號寄達本處(逾期不予受理),地址:花蓮市菁華街6-1號人事室收,聯絡電話:03-8362696#208辛小姐。符合前開資格條件,且經審查合於業務需要者,另行通知甄試,資格不符或未獲錄取者,恕不通知或退件。核薪方式:月薪(約僱五等280薪點/新臺幣39,564元)。本案為職務代理人,僱用期限:自報到日起至115年公務人員高等考試錄取人員分發報到前一日止。
📢 退除役官兵如有意願報名,請於報名期限內 洽 榮服處就業站 瞭解相關權益。
- 點閱次數:1432
- 最近更新日期:115-02-25
|