按 Enter 到主內容區
:::
回首頁
網站導覽
處長信箱
常見問答
回輔導會
全文檢索:
您的瀏覽器不支援javascript
請點選
全站搜尋
來使用網站搜尋功能。
關於本處
處長介紹
處長信箱
組織沿革
組織架構
職掌與電話
服務處導覽
服務區與服務站
交通與位置
訊息公告
最新消息
活動訊息
就業資訊
在地特約商店簡介
性平專區
恩澤榜專區
採購專區
便民措施
主要服務
便民服務
線上申辦及查詢
下載專區
在地生活
在地即時訊息
熱門景點導覽
當地優惠資訊
特約商店
全國特約商店
在地特約商店簡介
資訊公開
榮光商店夢想園區
臺灣就業通
銀髮資源網
影音專區
宣導影片
活動剪影
人瑞剪影
相關連結
本會所屬機構
本會相關連結
其他相關連結
:::
現在位置
:
首頁
>
訊息公告
>
最新消息
友善列印
回上一頁
當script無法執行時,可按鍵盤
alt
+
←
回到上一頁,或點選瀏覽器提供的上、下頁功能
推到:
當script無法執行時,可按此
連結
分享
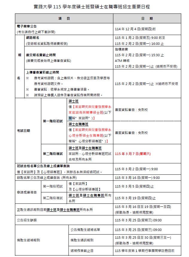
115學年度入學招生實踐大學企業管理學EMBA碩士在職專班
發布日期:
114-12-05
發布單位:
基隆市榮民服務處
115學年度入學招生實踐大學企業管理學EMBA碩士在職專班
115學年度入學招生
實踐大學企業管理學系
EMBA碩士在職專班
實踐大學,歡迎你報名
相關照片
115學年度入學招生實踐大學企業管理學EMBA碩士在職專班
115學年度入學招生實踐大學企業管理學EMBA碩士在職專班
點閱次數:
169
最近更新日期:
115-01-08
TAB標籤效果,如不執行不影響您資料瀏覽
:::
關於本處
處長介紹
處長信箱
組織沿革
組織架構
職掌與電話
服務處導覽
服務區與服務站
交通與位置
訊息公告
最新消息
活動訊息
就業資訊
在地特約商店簡介
性平專區
恩澤榜專區
採購專區
便民措施
主要服務
便民服務
線上申辦及查詢
下載專區
在地生活
在地即時訊息
熱門景點導覽
當地優惠資訊
特約商店
全國特約商店
在地特約商店簡介
資訊公開
榮光商店夢想園區
臺灣就業通
銀髮資源網
影音專區
宣導影片
活動剪影
人瑞剪影
相關連結
本會所屬機構
本會相關連結
其他相關連結