- 發布日期:114-10-02
- 資料來源:嘉義榮民服務處

退除役官兵如對嘉義榮民服務處公告職缺有興趣,請務必與服務處就業站聯繫,如符合相關資格,可為自己加薪4000-8000元喔!
就業站竭誠為您服務:05-2777242分機 313葉先生、310鄭小姐。
或 加入官方LINE : @hqk3689y 洽詢 。
更多職缺訊息請上「台灣就業通」網站查詢。
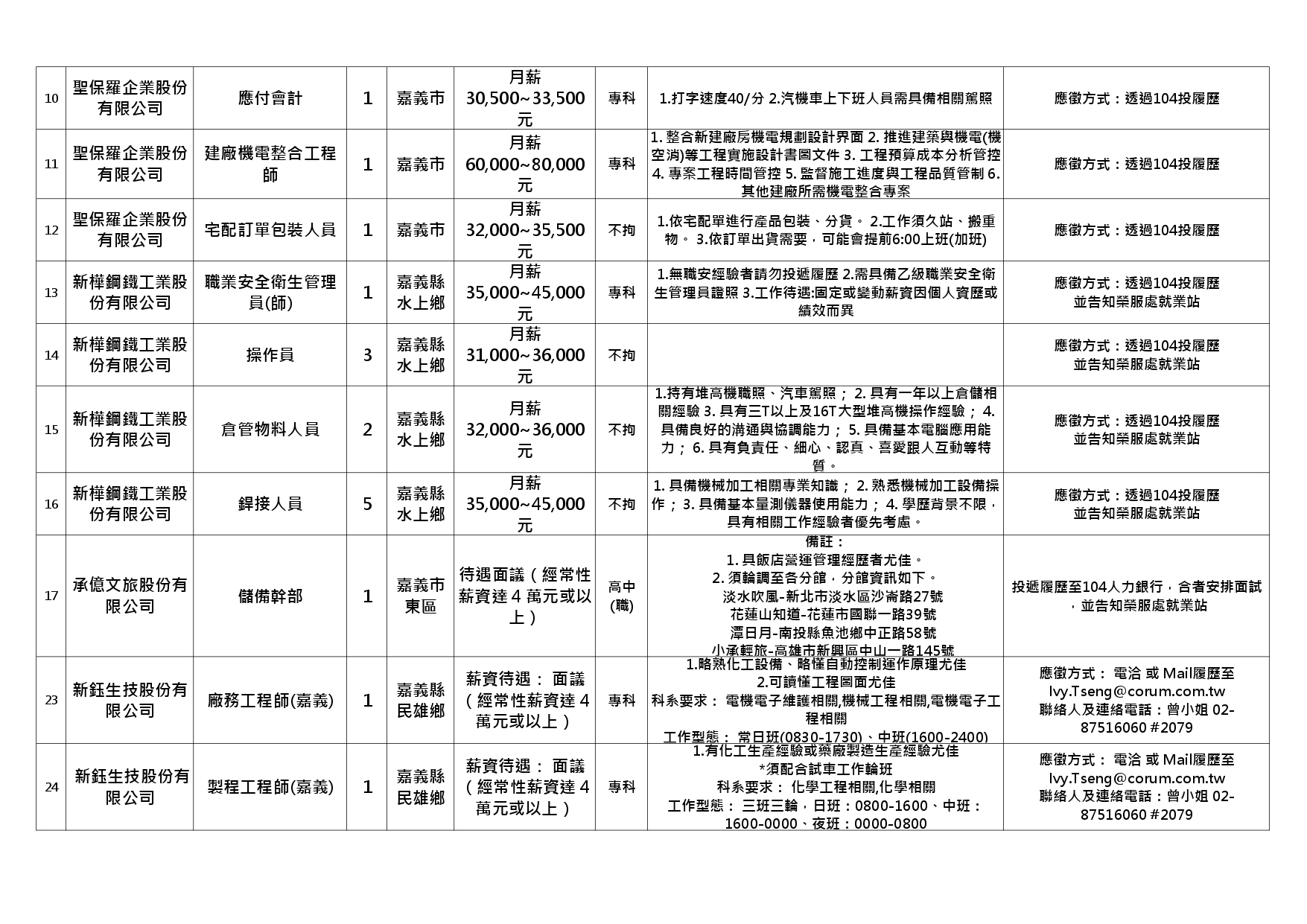
雲端職缺表瀏覽: https://reurl.cc/eMQ75K (即時職缺更新)
促進退除役官兵穩定就業津貼
促進退除役官兵穩定就業津相關規定及表單
https://www.vac.gov.tw/lp-3097-1.html
促進退除役官兵穩定就業津貼發給辦法懶人包
https://www.youtube.com/watch?v=MBi_PDlDyDA
一、訓後就業津貼金額:
(一) 第一類退除役官兵:第一個月至第六個月,每月新臺幣一萬二千元;第七個月至第十二個月,每月新臺幣八千元。
(二) 第二類退除役官兵:第一個月至第六個月,每月新臺幣六千元;第七個月至第十二個月,每月新臺幣四千元。
二、推介就業津貼金額:
(一) 第一類退除役官兵:每月新臺幣八千元。
(二) 第二類退除役官兵:每月新臺幣四千元。
前項津貼合計最多發給十二個月。
相關照片
附件下載
檔案名稱 | 更新日期 | 下載次數 |
---|---|---|
【嘉義榮服處】廠商職缺表(114.10.02).pdf | 114-10-03 | 10 |